Skip to main content
To KTH's start page

Resilience Meets Assurance – A Deep dive into Safety of Cognitive and Automated Systems

A day in 3 parts (2 seminars, 1 workshop)

All are welcome to join for some or all of the day - in real life or via Zoom. Please see the TECoSA homepage for details on how to sign up.

Time: Wed 2022-06-15

Location: Brinellvägen 85, KTH Campus or Zoom

Export to calendar

This thematic day, “Resilience Meets Assurance” is part of a long term collaboration between KTH/Mechatronics and ZenseAct.

An overview of the Agenda is given below. For more details (and how to sign up), please go to: www.tecosa.center.kth.se/2022/05/17/resilience-meets-assurance-a-deep-dive-into-safety-of-cognitive-and-automated-systems/

  • 10.00-11.00: Engineering Resilience for Cognitive Systems
    Invited talk by Prof. Mario Trapp, Director of the Fraunhofer Institute for Cognitive Systems IKS
  • 13.00-15.00: Efficient Strategies for Safety Assurance of Automated Driving
    Half-time PhD seminar by Magnus Gyllenhammar with a discussion led by Prof. Mario Trapp; session chaired by Prof. Martin Törngren (main supervisor)
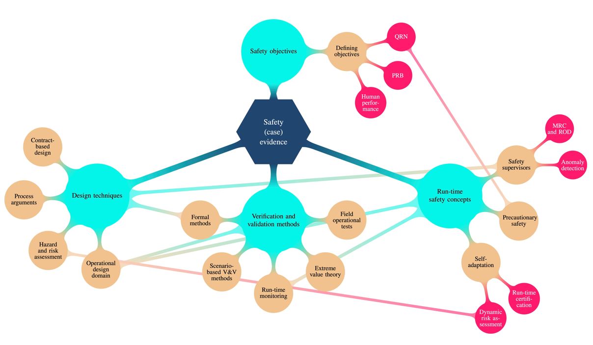
  • 15.30-~17.00: Holistic Technological Perspectives on Safety of Automated Driving Systems -Methods for Provision of evidence
    Interactive Workshop considering identified research gaps and delimitations, key considerations and obstacles, and promising directions, tools and approaches.
Page responsible:Infomaster at ITM
Belongs to: Engineering Design
Last changed: Jun 01, 2022